艺术品进出口经营全攻略
温钦画廊 / 2026-04-20
随着全球文化交流日益频繁,艺术品进出口已成为文化贸易的重要组成部分。无论是画廊、拍卖行,还是收藏家、艺术家,了解艺术品进出口的规范流程都至关重要。本文详细解读艺术品进出口经营的定义、申请材料、禁止性规定及相关程序。
一、什么是艺术品进出口经营活动?
根据《艺术品经营管理办法》,艺术品进出口经营活动主要包括两类:
1、从境外进口或向境外出口艺术品的经营活动
2、以销售、商业宣传为目的在境内公共展览场所举办的,有境外艺术品创作者或境外艺术品参加的各类展示活动
需要注意的是,艺术品经营者在自有经营场所举办的展示活动,以及国有美术馆、展览馆、博物馆、教学、科研等公益性机构举办的公益性、交流性、研究性等非经营性展览活动,不属于上述范畴。
二、艺术品范围界定
1、属于艺术品的类别包括:
绘画作品(水墨画、油画、水彩画、版画等)
书法篆刻作品
雕塑雕刻作品
艺术摄影作品
装置艺术作品
工艺美术作品
2、上述作品的有限复制品(需有艺术家签名或授权)
3、不属于艺术品的类别包括:
手工艺品(批量手工制作,制作者不享有原创著作权)
工艺美术产品(工业化批量生产)
文物类艺术品(适用《文物保护法》)
三、申请材料清单
1、艺术品进出口单位提出申请时,需提交以下材料:
艺术品进出口申请表(需填写完整信息)
营业执照复印件(加盖公章)
对外贸易经营者备案登记表复印件或海关出具的ATA单册证、《中华人民共和国海关报关企业报关注册登记证书》复印件
艺术品进出口名录(包括作者、国别、作品名称及图片)、图录
2、材料提交要求:
申请材料按申请表载明的顺序排列
复印件应与原件一致,并加盖公章
申请材料为A4大小(有特殊规定除外)
可通过信函、传真、电子政务等途径提交,也可委托代理人提交
四、禁止性规定
禁止经营含有以下内容的艺术品:
反对宪法确定的基本原则的
危害国家统一、主权和领土完整的
泄露国家秘密、危害国家安全或者损害国家荣誉和利益的
煽动民族仇恨、民族歧视,破坏民族团结,或者侵害民族风俗、习惯的
破坏国家宗教政策,宣扬邪教、迷信的
宣扬恐怖活动,散布谣言,扰乱社会秩序,破坏社会稳定的
宣扬淫秽、色情、赌博、暴力或者教唆犯罪的
侮辱或者诽谤他人、侵害他人合法权益的
违背社会公德或者民族优秀文化传统的
蓄意篡改历史、严重扭曲历史的
有法律、法规和国家规定禁止的其他内容的
禁止经营以下艺术品:
走私、盗窃等来源不合法的艺术品
伪造、变造或者冒充他人名义的艺术品
除有合法手续、准许经营的以外,法律、法规禁止交易的动物、植物、矿物、金属、化石等为材质的艺术品
国家规定禁止交易的其他艺术品
五、办理流程详解
第一步:资质准备
单位或个人如无进出口资质,可先寻找取得进出口资质的企业代理其进出口业务
艺术品进出口单位应当是商务部门备案登记,取得进出口资质的企业
第二步:提交申请
艺术品进出口单位在艺术品进出口前,向艺术品进出口口岸所在地省级文化行政部门提交申请
受理期限:5个工作日。申报材料符合受理条件的,予以受理;不符合条件的,一次性告知相对人
第三步:审批流程
办理期限:5个工作日
对申报艺术品内容有疑义的,可提交专家委员会进行复核。复核时间不超过15日,复核时间不计入审批时限
自作出决定之日起2个工作日内,在实施机关官方网站上公开审批结果
第四步:海关手续
申请单位持批准文件到海关办理手续
已获批的艺术品再次进口或出口时,可携带批准文书直接到海关办理,无需再次向省级文化行政部门申报
六、要点总结
艺术品进出口经营不仅涉及文化传播,更关系到国家文化安全。了解并遵守相关规定,既能保障经营活动的合法性,也能促进艺术品市场的健康发展。无论是从事艺术品贸易的企业,还是个人收藏家,都应熟悉这些规范,确保每一次跨境艺术交流都合规、顺畅。
随着中国艺术品市场的不断成熟和国际文化交流的深入,规范化的进出口流程将为艺术品的全球流动提供更加稳定可靠的保障。
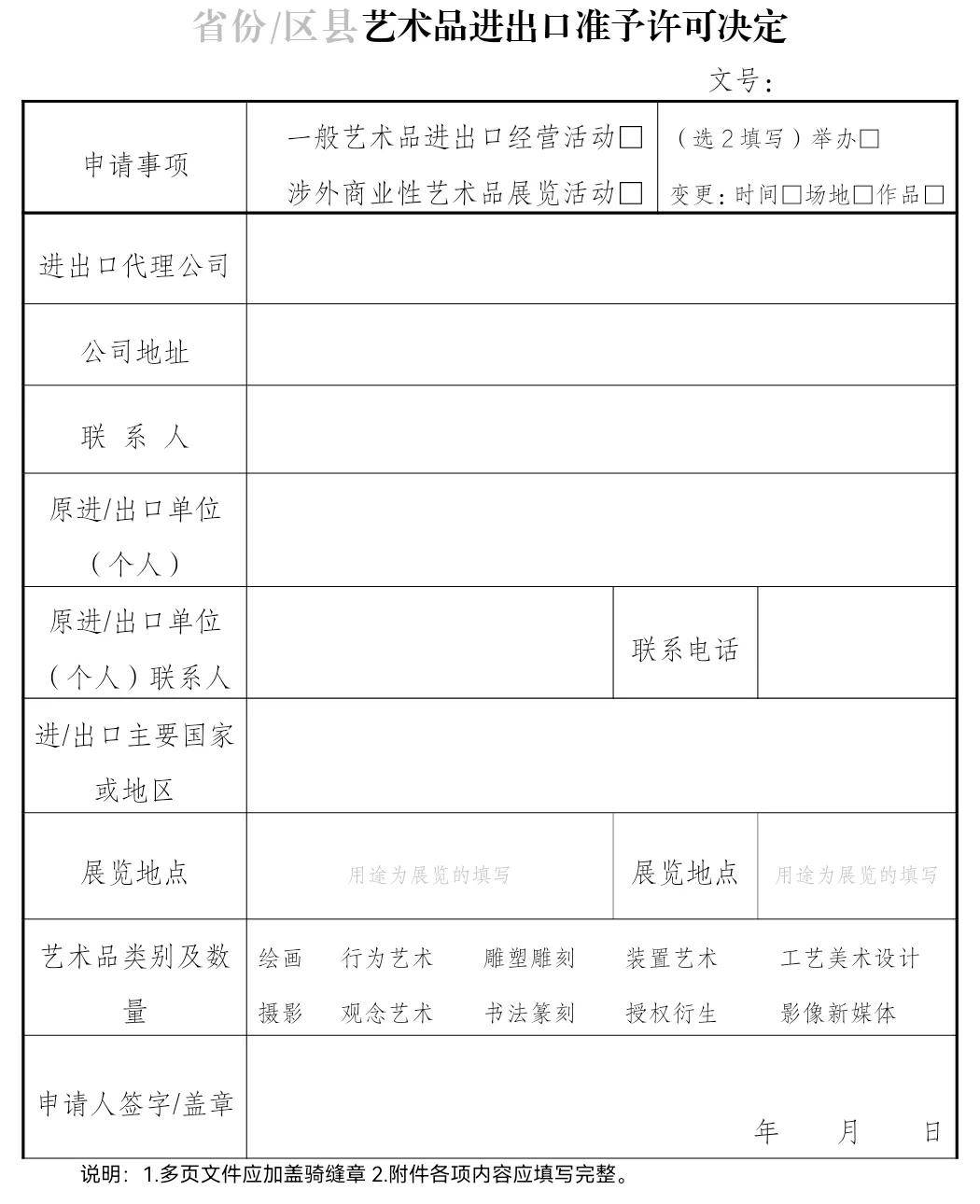
附:示意图。


